中国政府网
重庆市人民政府网
部门街镇
返回主网站
登录
注销
注册
无障碍
繁體版
智能机器人
支持IPV6
部 门
区发展改革委
区财政局
区经济信息委
区教委
区科技局
区住房城乡建委
区交通运输委
区农业农村委
区商务委
区公安局
区民政局
区司法局
区人力社保局
区生态环境局
区城市管理局
区水利局
区文化旅游委
区卫生健康委
区退役军人事务局
区审计局
区国资委
区应急局
区统计局
区林业局
区信访办
区医保局
区大数据发展局
区招商投资局
区规划和自然资源局
区市场监管局
街 镇
涪陵高新区(涪陵综保区)
白涛工业园区(白涛新材料科技城)
马鞍街道办事处
李渡街道办事处
敦仁街道办事处
崇义街道办事处
荔枝街道办事处
江东街道办事处
江北街道办事处
白涛街道办事处
龙桥街道办事处
蔺市街道办事处
义和街道办事处
珍溪镇人民政府
新妙镇人民政府
南沱镇人民政府
清溪镇人民政府
百胜镇人民政府
石沱镇人民政府
龙潭镇人民政府
马武镇人民政府
焦石镇人民政府
青羊镇人民政府
同乐镇人民政府
大顺镇人民政府
增福镇人民政府
罗云镇人民政府
大木镇人民政府
武陵山镇人民政府
索引号
11500102709465059L/2026-00002
主题分类
市场监管、安全生产监管
体裁分类
行政许可
发布机构
涪陵区城市管理局
成文日期
2026-01-09
废止日期
发布日期
2026-01-09
标题
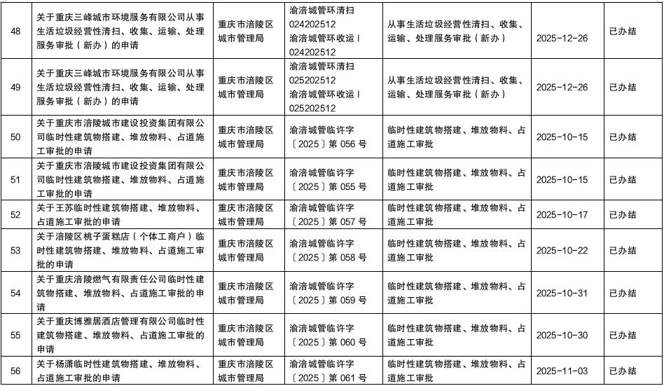
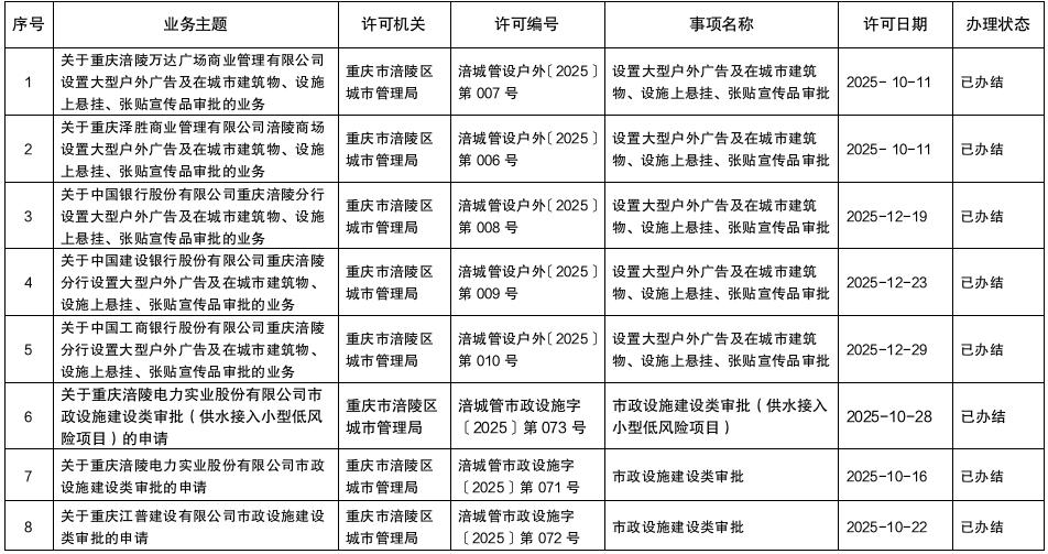
涪陵区城市管理局2025年第四季度行政许可办理结果
发文字号
有 效 性
涪陵区城市管理局2025年第四季度行政许可办理结果
字 号:
大
中
小
分享文章到: