
涪陵新城区管委会,各乡镇人民政府、街道办事处,区政府各部门,有关单位:
《重庆市涪陵区高层建筑消防安全综合治理工作方案》已经区政府同意,现印发给你们,请认真贯彻执行。
重庆市涪陵区人民政府办公室
2021年3月12日
(此件公开发布)
重庆市涪陵区高层建筑消防安全
综合治理工作方案
为进一步提升全区高层建筑抗御火灾风险能力,根据《重庆市高层建筑消防安全提升计划(2020—2022年)》,制定本方案。
一、总体要求
以习近平新时代中国特色社会主义思想为指导,全面贯彻党的十九大和十九届二中、三中、四中、五中全会精神,认真贯彻习近平总书记关于推进应急管理体系和能力现代化的重要讲话精神,坚持“政府主导、部门指导、单位主责、综合治理、标本兼治”原则,扎实开展高层建筑消防安全综合治理,有效预防和遏制高层建筑重特大火灾事故发生,确保消防安全形势持续稳定,为全区经济社会发展提供有力保障。
二、组织领导
区政府成立重庆市涪陵区高层建筑消防安全综合治理工作领导小组(以下简称领导小组),负责统筹开展全区高层建筑消防安全综合治理相关工作。
三、工作目标
围绕“责、规、建、管、防、改、宣、救”8个方面,坚持问题导向、目标导向、底线思维、系统思维,开展高层建筑消防安全综合治理“五整治、四提升”9项行动,巩固高层建筑消防安全突出问题专项整治成效,综合施策解决高层建筑“人上不去、水上不去、车进不去”等消防安全突出问题,夯实高层建筑消防安全基础,建立消防安全管理长效机制,提升高层建筑抗御火灾风险能力。
四、工作任务
(一)开展五大隐患整治行动
1. 建筑消防设施整治攻坚行动
(1)攻坚整治消防用水问题。对前期排查发现消防用水问题尚未整治完毕的高层建筑,由区政府与属地乡镇(街道)、责任单位签订责任书,制定整改方案,落实整治责任、资金和防范措施,逐小区逐楼栋开展整治攻坚,2021年6月底前整治完毕。对今年新发现的消防用水问题,6月底前完成招投标工作,10月前实现通水。
(2)分类整治消防设施隐患。对尚未整改的其他建筑消防设施隐患,区分轻重缓急,分类制定方案,限期进行整改。构成重大火灾隐患的,由区政府采取挂牌督办、警示约谈、集中曝光等方式督促整改。建立建筑消防设施隐患滚动排查整治机制,及时消除隐患。
(3)强化整改资金保障。进一步明确物业专项维修资金紧急使用、乡镇(街道)代修流程。采取多种方式筹集整改资金。
(4)加强整改质量管理。承担整改工程设计、施工的单位应具有相应资质等级,鼓励聘请有资质的监理单位进行工程监理。依法查处资质不符合要求,违反工程建设强制性标准,降低工程质量,使用不合格建筑材料、构配件和设备等违法行为。工程竣工后,应委托第三方机构开展检测,由管理单位、业主代表组织参建各方开展验收,属地乡镇(街道)、社区、住建、消防等部门应参与指导验收。实行整改质量保修制度,明确最低保修期限。
(5)巩固整治成效。实施高层建筑消防设施维护管理公示制度,逐栋明确消防安全管理单位和消防设施维护保养单位,落实消防设施日常管理和维护保养措施。对无管理单位、无维护管理资金的,原则上由属地政府指定管理单位负责日常管理,并采取购买公共服务方式,委托专业机构负责维护保养。
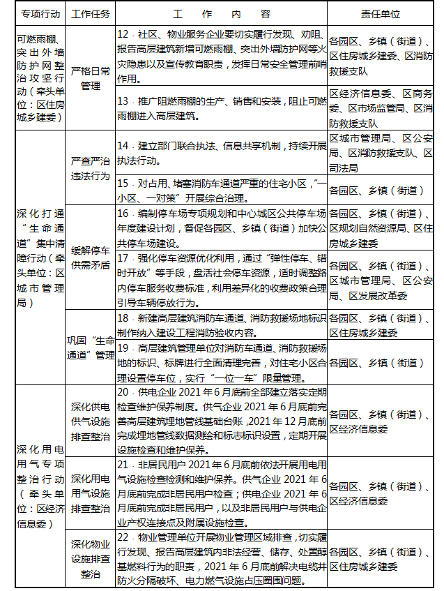
2. 可燃雨棚、突出外墙防护网整治攻坚行动
(1)强化发动引导。制定工作方案,明确整治措施,确立整治标准,发布整治通告。发动社区、物业服务企业等一线力量开展全面排查整治,做实做细群众工作,积极引导业主自行拆改高层建筑可燃雨棚、突出外墙防护网等消防安全隐患点。
(2)开展集中拆改。结合市容环境提升、城市更新行动等集中开展拆改,对高层住宅设置的可燃雨棚,进行拆除或更换为不燃、难燃材料;对突出外墙的防护网,进行拆除、更换或开设应急疏散逃生口。对拒不整改的,依法开展联合整治,进行“定点拆除”。2021年12月底前,所有高层住宅可燃雨棚全部完成拆改。要结合实际推进多层建筑可燃雨棚、突出外墙防护网等消防安全隐患点拆改工作。
(3)严格日常管理。社区、物业服务企业要切实履行发现、劝阻、报告高层建筑新增可燃雨棚、突出外墙防护网等火灾隐患以及宣传教育职责,发挥日常安全管理前哨作用。推广阻燃雨棚的生产、销售和安装,阻止可燃雨棚进入高层建筑。
3. 深化打通“生命通道”集中清障行动
(1)严查严治违法行为。建立部门联合执法、信息共享机制,持续开展执法行动,清理影响消防车通行和灭火救援的绿化、市政设施、停车位、广告牌等障碍物,依法查处占用、堵塞消防车通道、消防救援场地的违法行为。对占用、堵塞消防车通道严重的住宅小区,“一小区、一对策”开展综合治理。
(2)缓解停车供需矛盾。编制本地区停车场专项规划和年度建设计划,加快停车场建设和停车资源优化利用,通过“弹性停车、错时开放”等手段,盘活社会停车资源,适时调整路内停车服务收费标准,利用差异化的收费政策合理引导车辆停放行为。
(3)巩固“生命通道”管理。新建高层建筑消防车通道、消防救援场地标识制作纳入建设工程消防验收内容。高层建筑管理单位对消防车通道、消防救援场地的标识、标牌进行全面清理完善,对住宅小区合理设置停车位,车辆实行“一位一车”限量管理。
4. 深化用电用气专项整治行动
(1)深化供电供气设施排查整治。供电供气企业完善定期检查维护保养机制,落实产权或管理责任范围设施检查和维护保养责任,排查整治供电供气设施老旧破损、被占压圈围、安全间距不足、私拉乱接等问题。供电企业2021年6月底前全部建立落实定期检查维护保养制度。供气企业2021年6月底前完善高层建筑埋地管线基础台账,2021年12月底前完成埋地管线数据测绘和标志标识设置,定期开展设施检查和维护保养。
(2)深化用电用气设施排查整治。非居民用户落实用电用气安全管理责任,排查整治用电用气安全管理制度缺失、责任不落实、设施安装使用不规范等问题,2021年6月底前依法开展用电用气设施检查检测和维护保养。供气企业2021年6月底前完成非居民用户检查,制定居民用户和非居民用户检查计划,定期开展检查、指导服务。供电企业2021年6月底前完成非居民用户,以及非居民用户与供电企业产权连接点及附属设施检查,并根据乡镇(街道)需要及时提供居民用户和非居民用户检查、指导服务。
(3)深化物业设施排查整治。物业管理单位开展物业管理区域排查,整治责任范围内其他管沟与电力燃气设施间距不足、占压圈围电力燃气设施、电气线路超负荷运行、私拉乱接、电缆井防火分隔被破坏、电动车违规充电等问题。2021年6月底前,解决电缆井防火分隔破坏、电力燃气设施占压圈围问题。
(4)深化醇基燃料违法违规行为排查整治。对高层建筑内非法经营、储存、处置醇基燃料问题进行全面排查,逐一落实隐患整改责任、时限、任务、措施。物业管理单位切实履行发现、报告高层建筑内非法经营、储存、处置醇基燃料行为的职责,及时发现问题并报相关部门查处。2021年6月底前,完成高层建筑内非法经营、储存、处置醇基燃料问题整治。
(5)深化监管执法。园区、乡镇(街道)组织相关单位,通过公开提醒、法制教育、联合检查等方式,解决入户难、隐患整改难等问题。相关行业部门对各责任主体综合治理工作落实情况开展监督检查,严肃查处违法违规行为。
5. 油汽类安全隐患整治行动
(1)开展全面排查。对高层建筑内非法经营、储存可燃油料等问题逐一清理排查,2021年4月底前,建立隐患台账;对排查出的矛盾纠纷,及时进行化解;对排查出的重点群体和人员,及时落实稳控措施,严防失控漏管。
(2)限期整改隐患。逐一落实隐患整改责任主体,明确整改时限和具体整改任务,强化整改措施。2021年6月底前,完成高层建筑内可燃油料非法经营、储存问题整治。
(3)严格依法查处。对责任主体整治工作情况依法开展监督检查,严肃查处违法违规行为,涉嫌犯罪的依法移送司法机关。
(二)开展四大能力提升行动
1. 消防安全管理能力提升行动
(1)推行标准化管理。制定高层建筑消防安全自查指南和日常检查指引,推行消防安全标准化管理,落实物业服务企业等管理单位主体责任。开展物业服务管理、社区自治管理试点,召开全区现场会推广试点经验。乡镇(街道)、社区、物业服务企业等管理单位常态开展“三查三清”,及时排查整改动态火灾隐患,加强住宅小区地下空间、底层商业的日常管理,对违规改建、违章动火动焊、违规存放使用易燃易爆危险品等情况,应当立即制止,并报告有关部门依法查处。
(2)强化网格化管理。将高层建筑消防安全风险排查纳入城乡社区管理内容和网格员日常工作范畴,加强楼栋管理,建立用电用气安全入户检查、隐患整改联动机制,加强对风险隐患的排查、报告和处理;将高层住宅小区物业服务企业纳入乡镇(街道)、公安派出所重点管理范畴,加大消防监督检查、宣传教育和执法力度。
(3)加强智能化管理。结合“智慧消防”“智慧小区”建设,推进消防设施、用电用气安全、消防车通道等物联感知终端建设,为高层住宅小区、临街商铺、社区服务机构等安装火灾报警探测装置,实现动态监测、早期报警、自动推送信息等功能。
2. 居民消防安全素质提升行动
(1)深化消防宣传五进。持续深化消防宣传进企业、进农村、进社区、进学校、进家庭,定期开展消防、用电用气安全公益宣传、曝光违法行为。将高层住宅小区疏散逃生演练纳入民生实事项目,每年至少组织开展1次演练。
(2)织密宣传阵地网络。依托“全民消防安全学习云平台”,精准开展消防教育培训。利用社区公园、休闲广场增设消防体验设施,并按标准建设区级消防主题公园不少于1个。
(3)培育消防安全文化。将“畅通生命通道”“爱护消防设施”等消防安全教育纳入社会主义精神文明建设内容。建立消防志愿者和品牌志愿服务队,完善热心消防公益力量表彰、隐患举报奖励等制度,将消防宣传教育纳入文化下乡、走基层活动,积极创作消防文化文艺作品。
3. 灭火应急能力提升行动
(1)建设小型消防站。通过开发商配套建设等方式,在高层建筑密集区、核心商圈,布点建设小型消防站,每个站点配备1—2辆消防车和10—15名消防员,配齐执勤人员和装备,提高快速反应能力。
(2)建强微型消防站。在高层公共建筑、高层住宅小区建设集防火、灭火、宣传于一体的微型消防站,配齐配强人员、器材和装备,健全完善微型消防站人员与消防救援队联勤联训工作机制,定期组织开展执勤训练、应急疏散和灭火救援演练,提升初起火灾处置能力。
(3)配强灭火攻坚专业力量。强化高层建筑火灾扑救专业编队建设,配备举高消防车、大功率水罐消防车、高层灭火无人机等特种车辆和装备,提升实战应用水平。
4. 政策法规保障能力提升行动
(1)健全法规制度体系。严格落实《重庆市消防条例》《重庆市消防设施管理规定》等法规规章,制定《重庆市涪陵区火灾事故调查处理实施办法》,进一步明晰高层建筑消防安全管理职责。执行可燃雨棚、突出外墙防护网管理规范性文件。
(2)强化标准支撑。推动《建筑消防设施维护管理技术规程》尽快落定,进一步规范消防设施日常管理和维护保养。规范《消防安全管理标识》,对高层建筑消防车通道、消防救援场地,大型商业综合体安全疏散等提出更加符合重庆实际的消防安全标识化管理要求。
(3)健全评价体系。建立全区高层建筑消防安全综合治理成效评估指标体系,制订评价工作方案,委托第三方机构独立公正开展综合治理成效评估,将治理成效纳入平安涪陵建设、党政机关目标绩效考核、乡镇(街道)经济社会发展业绩考核内容。
五、工作要求
(一)强化责任担当。全区各级各部门要坚持“党政同责、一岗双责”,切实做到管行业必须管安全,管业务必须管安全,管生产经营必须管安全。区政府有关部门和有关单位要落实行业监管责任,制定具体实施方案,加强对全区治理工作的督促指导。各园区、乡镇(街道)是综合治理的责任主体,政府主要负责人是第一责任人,分管负责人是直接责任人,要加强组织领导,制定本地工作方案,强化统筹协调,将综合治理各项任务落到实处。
(二)强化工作合力。全区各级各有关部门要建立健全高层建筑消防安全综合治理联席会议制度,完善会商研判、情况通报、议事协调工作机制,形成齐抓共管治理格局。各牵头部门要加强与责任部门沟通协调,在各司其职、各负其责落实工作任务的基础上,组织开展联合行动,及时解决突出问题,化解风险矛盾,落实全链条监管,形成工作合力。
(三)强化督导检查。区政府督查室将组织区级有关部门开展联合督查。对工作不到位、责任不落实、上报情况不实的单位,予以通报、约谈和督办;对工作中失职失责、不作为、乱作为的干部将严肃问责;对高层建筑发生亡人或有较大影响火灾的,将组织开展火灾事故责任延伸调查,依法依规追究相关责任人责任。各牵头部门要根据牵头任务细化工作方案,并将子方案于3月30日前报区高层建筑领导小组备案。(联系人:沈行,联系电话18375973938,邮箱fuling119@126.com)
附件:
1. 重庆市涪陵区高层建筑消防安全综合治理工作领导小组成员名单
2. 全区高层建筑消防安全综合治理重点任务分解





