
第一篇 竞争性谈判邀请书
采购人根据政府采购相关要求,对涪陵区疾控中心实验室医用冷链设施设备采购项目进行竞争性谈判采购。欢迎有资格的供应商前来参加谈判。
一、竞争性谈判内容

二、资金来源
财政资金。
三、谈判资格
谈判供应商是指向采购人提供货物、工程或者服务的法人、其他组织或者自然人。以下简称供应商。
(一)一般资格条件
合格的供应商应首先符合政府采购法第二十二条规定的基本条件。
1. 具有独立承担民事责任的能力;
2. 具有良好的商业信誉和健全的财务会计制度;
3. 具有履行合同所必需的设备和专业技术能力;
4. 有依法缴纳税收和社会保障资金的良好记录;
5. 参加政府采购活动前三年内,在经营活动中没有重大违法记录;
6. 法律、行政法规规定的其他条件。
(二)特定资格条件
1. 投标产品属于一类医疗器械的,应提供有效期内的《第一类医疗器械生产备案凭证》及《第一类医疗器械备案信息表》(提供备案凭证及备案信息表复印件);
2. 投标产品属于二类或三类医疗器械的,应具有投标产品有效期内的《医疗器械注册证》(提供注册证复印件,若注册证有附件的还须提供注册证附件复印件);
3. 如果投标人不是所投标产品制造商,投标产品属二类医疗器械的,投标人须具备有效期内《医疗器械经营许可证》或《第二类医疗器械经营备案凭证》;投标产品属三类医疗器械的,投标人须具备有效期内《医疗器械经营许可证》(提供许可证复印件或备案凭证复印件)
四、谈判有关说明
(一)凡有意参加谈判的供应商,请于公告发布之日(2022年8月12日)起至提交首次响应文件截止时间之前,在重庆市涪陵区人民政府官网公示公告栏处,下载本项目竞争性谈判文件(链接见下方),无论供应商下载与否,均视为已知晓所有谈判实质性要求内容。
http://www.fl.gov.cn/zwxx_206/gsgg/
(二)报名方式为谈判当天现场报名。
(三)供应商须满足以下两种要件,其响应文件才被接受:
1. 按时递交相应文件
2. 按时报名签到
(五)谈判地点:重庆市涪陵区聚业大道36号涪陵区疾病预防控制中心疾控综合楼四楼会议室。
(六)提交响应文件截止时间:2022年8月16日北京时间9:00
(七)谈判开始时间:2022年8月16日北京时间10:00
五、保证金
(一)缴纳保证金方式
按《重庆市财政局关于进一步规范投标报名及保证金缴纳的通知》(渝财采购﹝2013﹞30号)文的规定,保证金实行分项目单次递交。具体缴纳方式如下:
1.1 递交保证金的供应商,须按本项目规定的保证金数额进行缴纳,由供应商直接去涪陵区疾病预防控制中心财务科以现金方式递交(涪陵区疾病预防控制中心财务科地址在疾控二幢四楼),保证金递交的截止时间为谈判当天上午9:00前。
1.2 保证金数额为采购预算的2%,各包具体数额按照第一篇“一、竞争性谈判内容保证金” 中的数额执行。
保证金退还方式
2.1 供应商递交保证金后未成交的,在本谈判项目成交通知书发放之日起,采购人在5个工作日内退还给未成交的供应商。
2.2 成交供应商的保证金,在成交供应商与采购人签订合同之日起,采购人在5个工作日内给成交供应商。
六、其它有关规定
1. 定代表人为同一个人的两个及两个以上法人,母公司、全资子公司及其控股公司,都不得在同一分包的货物采购中同时参与谈判,否则均为无效谈判。
2. 个分包为单一货物的,一个制造商对同一品牌同一规格型号的货物,仅能委托一个代理商参加该分包的谈判,否则为无效谈判。
3. 一分包的货物,制造商参与谈判的,不得再委托代理商参与谈判,否则为无效谈判。
4. 项目在响应文件提交截止时间前发布的竞争性谈判文件及补遗文件(如果有)一律在重庆市涪陵区人民政府官网公示公告栏处(http://www.fl.gov.cn/zwxx_206/gsgg/)上发布,请各供应商注意下载;无论供应商下载与否,均视同供应商已知晓本项目竞争性谈判文件、补遗文件(如果有)的内容。
5. 过响应文件截止时间递交的响应文件,恕不接收。
6.判费用:无论谈判结果如何,供应商参与本项目谈判的所有费用均应由供应商自行承担。
七、联系方式
采购人:重庆市涪陵区疾病预防控制中
联系人: 刘榆
电 话:023-72223292
传 真:023-72233456
地 址:重庆市涪陵区聚业大道36号
第二篇 供应商须知
一、谈判费用
参与谈判的供应商应承担其编制响应文件与递交响应文件所涉及的一切费用,不论谈判结果如何,采购人在任何情况下无义务也无责任承担这些费用。
二、竞争性谈判文件
(一)争性谈判文件由竞争性谈判邀请书、供应商须知、谈判项目技术需求、谈判项目服务需求、合同草案条款、响应文件格式要求六部分组成。
(二)购人所作的一切有效的书面通知、修改及补充,都是竞争性谈判文件不可分割的部分。
(三)争性谈判文件的解释
供应商如对竞争性谈判文件有疑问,必须以书面形式在谈判截止时间1个工作日前向采购人要求澄清,采购人可视具体情况做出处理或答复。如供应商未提出疑问,视为完全理解并同意本竞争性谈判文件。一经进入谈判程序,即视为供应商已详细阅读全部文件资料,完全理解竞争性谈判文件所有条款内容并同意放弃对这方面有不明白及误解的权利。
(四)竞争性谈判文件中,谈判小组根据与供应商谈判情况可能实质性变动的内容为竞争性谈判文件第三、四、五篇全部内容。
三、谈判要求
1. 应文件
供应商应当按照竞争性谈判文件的要求编制响应文件,并对竞争性谈判文件提出的要求和条件作出实质性响应,响应文件原则上采用软面订本,同时应编制完整的页码、目录。
1.1 响应文件组成
响应文件由第六篇“响应文件格式要求”规定的部分和供应商所作的一切有效补充、修改和承诺等文件组成,供应商应按照第六篇“响应文件格式”规定的目录顺序组织编写和装订,也可在基本格式基础上对表格进行扩展,未规定格式的由供应商自定格式。
1.2 联合体
1.2.1 两个以上供应商可以组成一个联合体,以一个供应商的身份共同参与谈判。
1.2.2 以联合体形式参加谈判的,联合体各方均应当符合政府采购法第二十二条第一款规定的条件。
1.2.3 联合体各方之间应当签订共同联合协议,共同联合协议中应确定主办方(主体),代表联合体进行谈判和澄清。共同联合协议应明确约定联合体各方承担的工作和相应的责任及协议合同金额,并将共同联合协议连同响应文件一并提交采购人。
1.2.4 联合体各方签订共同联合协议后,不得再以自己名义单独在同一项目中参与谈判,也不得组成新的联合体参加同一项目的谈判。
1.2.5 供应商为联合体的,可以由联合体中的一方或者多方共同交纳保证金,其交纳的保证金对联合体各方均具有约束力。
1.2.6 供应商以联合体参与谈判的,联合体主办方(主体)应提供“第一篇 三、谈判资格”的所有证明文件,非主办方(非主体)只需提供营业执照副本复印件和诚信声明。
1.3 谈判有效期:响应文件及有关承诺文件有效期为谈判开始时间起90天。
2. 证金:
2.1 供应商提交保证金金额和方式详见“第一篇 五、保证金”;
2.2 发生以下情况之一者,保证金不予退还:
2.2.1 供应商在提交响应文件截止时间后撤回响应文件的;
2.2.2 供应商在响应文件中提供虚假材料的;
2.2.3 除因不可抗力或竞争性谈判文件认可的情形以外,成交供应商不与采购人签订合同的;
2.2.4 供应商与采购人、其他供应商恶意串通的;
2.2.5 成交供应商不按规定的时间或拒绝按成交状态签订合同(即不按照采购文件确定的合同文本以及采购标的、规格型号、采购金额、采购数量、技术和服务要求等事项签订政府采购合同的)。
3. 价要求
谈判报价包括完成本项目所需的设备或货物购买(制造)费、辅材费、运输费、装卸费、安装调试费、培训费及各种应纳的税费。因成交供应商自身原因造成漏报、少报皆由其自行承担责任,采购人不再补偿。
4. 正错误
若供应商所递交的响应文件或最后报价中的价格出现大写金额和小写金额不一致的错误,以大写金额修正为准。
谈判小组按上述修正错误的原则及方法修正供应商的报价,供应商同意并签字确认后,修正后的报价对供应商具有约束作用。如果供应商不接受修正后的价格,将失去成为成交供应商的资格。
5. 交响应文件的份数和签署
5.1 响应文件一式六份,其中正本一份,副本四份,电子文档一份(电子文档内容应与纸质文件正本一致,如不一致以纸质文件正本为准。推荐采用光盘或U盘为电子文档载体);副本可为正本的复印件,应与正本一致,如出现不一致情况以正本为准。
5.2 在响应文件正本中,竞争性谈判文件第六篇响应文件格式中规定签字、盖章的地方必须按其规定签字、盖章。
6. 应文件的递交
6.1 响应文件的密封与标记
响应文件的正本、副本、电子文档载体均采用信封分别密封。信封上注明项目名称、供应商名称、“正本”、“副本”、“电子文档”字样。信封的封口应加盖供应商公章或法人授权代表签字。
6.2 响应文件投递截止时间:参阅竞争性谈判邀请书。
7. 应文件语言:简体中文
8. 应商参与人员
各个供应商可派1-2名代表参与谈判,至少1人应为法定代表人或具有法定代表人授权委托书的授权代表。
9. 效谈判
供应商发生以下条款情况之一者,视为无效谈判,其响应文件将被拒绝:
9.1 不符合规定的基本资格条件;
9.2 法定代表人或其授权代表未参加谈判;
9.3 供应商未按照竞争性谈判文件的要求缴纳保证金;
9.4 响应文件不按规定签字、盖章;
9.5 最后报价超过采购预算;
9.6 供应商响应文件内容有与国家现行法律法规相违背的内容,或附有采购人无法接受的条件。
四、谈判程序
1. 判按竞争性谈判文件规定的时间和地点进行。供应商须有法定代表人或其授权代表参加并签到。
2. 争性谈判以抽签的形式确定谈判顺序,由本项目谈判小组分别与各供应商进行谈判。在正式谈判前,对各供应商的资格条件、响应文件的有效性、完整性和响应程度进行审查,审查的内容包括供应商营业执照和诚信声明、供应商法定代表人身份证明书和授权代表委托书身份证明等。各供应商只有在完全符合谈判要求的前提下,才能参与正式谈判。
3. 判小组在对响应文件的有效性、完整性和响应程度进行审查时,可以要求供应商对响应文件中含义不明确、同类问题表述不一致或者有明显文字和计算错误的内容等作出必要的澄清、说明或者更正。供应商的澄清、说明或者更正不得超出响应文件的范围或者改变响应文件的实质性内容。
4. 判小组要求供应商澄清、说明或者更正响应文件应当以书面形式作出。供应商的澄清、说明或者更正应当由法定代表人或其授权代表签字或者加盖公章。由授权代表签字的,应当附法定代表人授权书。供应商为自然人的,应当由本人签字并附身份证明。
5. 谈判过程中谈判的任何一方不得向他人透露与谈判有关的技术资料、价格或其他信息。
6. 谈判过程中,谈判小组可以根据竞争性谈判文件和谈判情况实质性变动采购需求中的技术、服务要求以及合同草案条款,但不得变动竞争性谈判文件中的其他内容。实质性变动的内容,须经采购人代表确认。对竞争性谈判文件作出的实质性变动是竞争性谈判谈判文件的有效组成部分,谈判小组应当及时以书面形式同时通知所有参加谈判的供应商。供应商应当按照竞争性谈判文件的变动情况和谈判小组的要求重新提交响应文件或重新做出相关的书面承诺,并报出最佳服务,最后统一报价。
7. 应商在谈判时作出的所有书面承诺须由法定代表人或其授权代表签字。
8. 判结束后,谈判小组要求所有参加正式谈判的供应商在规定时间内同时书面提交最后报价及有关承诺(填写《最后报价表》并密封提交)。已提交响应文件但未在规定时间内进行最后报价的供应商,视为放弃最后报价,以供应商响应文件中的报价为准。
五、评审依据
评审的依据为竞争性谈判文件和响应文件(含有效的补充文件)。谈判小组判断响应文件对竞争性谈判文件的响应,仅基于响应文件本身而不靠外部证据。
六、成交原则
1. 审办法
1.1 谈判小组将依照本竞争性谈判文件相关规定对质量和服务均能满足竞争性谈判实质性响应要求的供应商所提交的最后报价进行政策性扣减,并依据扣减后的价格按照由低到高的顺序提出3名以上成交候选人,并编写评审报告。
1.2 若供应商的最后报价经扣减后价格相同,按技术参数(条款)的优劣顺序排列;以上都相同的,按服务条款的优劣顺序排列。
1.3 成交价格=成交供应商的最后报价
2. 审细则:
2.1 资格符合性检查
依据法律法规和竞争性谈判文件的规定,对供应商的资格证明、保证金等进行审查,以确定供应商是否具备谈判资格。
2.2 对响应文件的有效性、完整性和响应程度检查
依据竞争性谈判文件的规定,对供应商的响应文件从质量、服务等方面进行审查,以确定供应商是否实质性响应竞争性谈判文件的要求。对技术、服务未作实质性响应的供应商,谈判小组将要求其在最后报价前做出相应的承诺。
2.3 关于政策性扣减
2.3.1 政策性扣减范围
2.3.1.1 供应商符合小型、微型企业或监狱企业条件的,其最后报价将按相应比例进行扣减。
2.3.1.2 依照<关于印发《政府采购促进中小企业发展暂行办法》的通知>(财库〔2011〕181号)及《重庆市政府采购促进中小企业发展暂行规定》(渝财采购〔2012〕11号)之规定,小型、微型企业应当同时符合以下条件:
2.3.1.2.1 本企业符合中小企业划分标准(中小企业划分标准是指国务院有关部门根据企业从业人员、营业收入、资产总额等指标制定的中小企业划型标准(工信部联企业〔2011〕300号))。
2.3.1.2.2 提供本企业制造的货物、承担的工程或者服务,或者提供其他中小企业制造的货物,不包括提供或使用大型企业注册商标的货物。
2.3.1.2.3 小型、微型企业提供中型企业制造的货物的,视同为中型企业;小型、微型、中型企业提供大型企业制造的货物的,视同为大型企业。
2.3.1.3 依照<财政部、司法部关于政府采购支持监狱企业发展有关问题的通知>(财库〔2014〕68号)之规定,监狱企业应当符合以下条件:
2.3.1.3.1 监狱企业是指由司法部认定的为罪犯、戒毒人员提供生产项目和劳动对象,且全部产权属于司法部监狱管理局、戒毒管理局、直属煤矿管理局,各省、自治区、直辖市监狱管理局、戒毒管理局,各地(设区的市)监狱、强制隔离戒毒所、戒毒康复所,以及新疆生产建设兵团监狱管理局、戒毒管理局的企业。
2.3.1.3.2 监狱企业参加政府采购活动时,视同小型、微型企业,应当提供由省级以上监狱管理局、戒毒管理局(含新疆生产建设兵团)出具的属于监狱企业的证明文件。
2.3.2 政策性扣减方式:
2.3.2.1 供应商为非联合体参与谈判的情况:
2.3.2.1.1 在最后报价的基础上,小型企业或达到小型企业划分标准的监狱企业,按“最后报价×6%”进行扣减;
2.3.2.1.2 在最后报价的基础上,注册资金在十五万元以上的微型企业或注册资金在十五万元以上达到微型企业划分标准的监狱企业,按“最后报价×8%”进行扣减;
2.3.2.1.3 在最后报价的基础上,注册资金在十五万元以下的微型企业或注册资金在十五万元以下达到微型企业划分标准的监狱企业,按“最后报价×10%”进行扣减。
2.3.2.2 供应商为联合体参与谈判且联合协议中约定小型或微型企业的协议合同金额占到联合体协议合同总金额30%以上的情况:
2.3.2.2.1 在最后报价的基础上,与小型企业或达到小型企业划分标准的监狱企业联合的,按“最后报价×2%”进行扣减;
2.3.2.2.2 在最后报价的基础上,与微型企业达到微型企业划分标准的监狱企业联合的,按“最后报价×3%”进行扣减。
2.3.2.2.3 在最后报价的基础上,同时与小型、微型企业或达到小型、微型企业划分标准的监狱企业组成两家以上的联合体的,仅按照“最后报价×3%”进行扣减。不累计扣减。
2.4 成交供应商的确定:
2.4.1 “第三篇 谈判项目技术需求”有一条及以上不能满足竞争性谈判文件要求的供应商将失去成为成交供应商的资格;
2.4.2 “第四篇 谈判项目服务需求”有一条及以上不能满足竞争性谈判文件要求的供应商将失去成为成交供应商的资格。
2.4.3 谈判小组认为,排在前面的成交候选人的最后报价或者某些分项报价明显不合理或者低于成本,有可能影响商品质量和不能诚信履约的,将要求其在规定的期限内提供书面文件予以解释说明,并提交相关证明材料;否则,谈判小组可以取消该成交候选人成为成交供应商的资格,按顺序由排在后面的成交候选人递补,以此类推。
2.4.4 谈判小组将依照评审办法提出3名以上成交候选人。
2.4.5 采购人根据质量和服务均能满足采购文件实质性响应要求且最后报价最低的原则,授权谈判小组直接确定成交供应商。
2.5 成交供应商的变更
2.5.1 若为下列情况之一的,成交供应商因不可抗力或者自身原因不能履行合同的,采购人可以确定排名其后一位的成交候选人为成交供应商:
2.5.1.1 拟成交金额在100万以下的,报价不超过前一名报价5%的成交候选人;
2.5.1.2 拟成交金额在100~200万的,报价不超过前一名报价4%的成交候选人;
2.5.1.3 采购人须按以上程序确认成交供应商,否则应重新组织采购。
2.5.2 成交供应商无充分理由放弃成交的,采购人将把相关情况报财政部门,财政部门将根据财政部十八号令第七十五条的规定对违规供应商进行处罚。
2.6 出现下列情形之一的,采购人应当终止竞争性谈判采购活动,发布项目终止公告并说明原因,重新开展采购活动:
2.6.1 因情况变化,不再符合规定的竞争性谈判采购方式适用情形的;
2.6.2 出现影响采购公正的违法、违规行为的;
2.6.3 在采购过程中符合竞争要求的供应商或者报价未超过采购预算的供应商不足3家的,但《政府采购非招标采购方式管理办法》第二十七条第二款规定的情形除外。
七、成交通知
1. 交供应商确定后2个工作日内,采购人在重庆市涪陵区人民政府官网疾控中心窗口(http://www.fl.gov.cn/Cn/Fwbm/index.asp?lmdm=126016)上发布成交结果预公示。
2. 果公告发出同时,采购人以书面形式发出《成交通知书》。《成交通知书》一经发出即发生法律效力。
3. 成交通知书》将作为签订合同的依据。
4. 有供应商对成交结果提出质疑的,在质疑处理完毕后发出成交通知书。
八、关于质疑和投诉
(一)质疑内容、时限
1. 供应商对成交结果有异议的,应当在成交预公示发布之日起七个工作日内以书面形式向采购人提出质疑,并附相关证明材料。
2. 供应商对采购文件中技术质量和商务要求、评审标准及评审细则有异议的,应向采购人提出质疑。
(二)质疑答复
采购人按照《重庆市政府采购供应商质疑投诉处理暂行规定》的相关规定对质疑内容作出答复和处理。
(三)投诉
1. 供应商对采购人的答复不满意或者采购人未在规定时间内答复的,可在答复期满后十五个工作日内按有关规定,向同级财政部门投诉。
2. 在提出投诉时,应附送相关证明材料。投诉书及证明材料为外文的,应同时提供其中文译本;中文与外文意思不一致的,以中文为准。
3. 在确定受理投诉后,财政部门自受理投诉之日起三十个工作日内对投诉事项做出处理决定,并将投诉处理决定书送达投诉人、被投诉人和其他与投诉处理决定有利害关系的政府采购相关当事人,同时在重庆市涪陵区人民政府官网疾控中心窗口(http://www.fl.gov.cn/Cn/Fwbm/index.asp?lmdm=126016)公告投诉处理决定书。
九、签订合同
1. 采购人与成交供应商应当在成交通知书发出之日起30日内,按照采购文件确定的合同文本以及采购标的、规格型号、采购金额、采购数量、技术和服务要求等事项签订政府采购合同。
2. 竞争性谈判文件、成交供应商的响应文件及有效承诺文件等,均为签订合同的依据。
3. 如成交供应商放弃成交项目或在签订合同时擅自改变成交状态的,采购人将按照相关法律法规处理。
4. 采购人不得向成交供应商提出超出竞争性谈判以外的任何要求作为签订合同的条件,不得与成交供应商订立背离竞争性谈判确定的合同文本以及采购标的、规格型号、采购金额、采购数量、技术和服务要求等实质性内容的协议。
5. 除不可抗力等因素外,成交通知书发出后,采购人改变成交结果,或者成交供应商拒绝签订政府采购合同的,应当承担相应的法律责任。
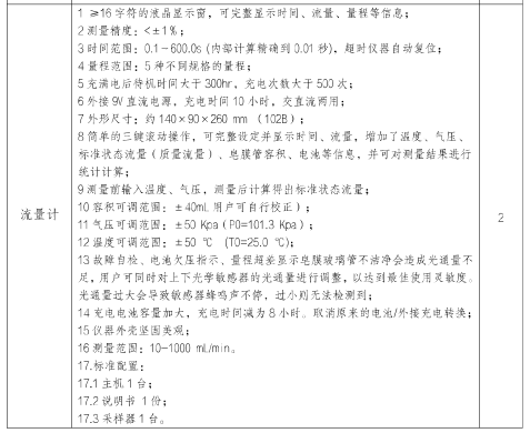
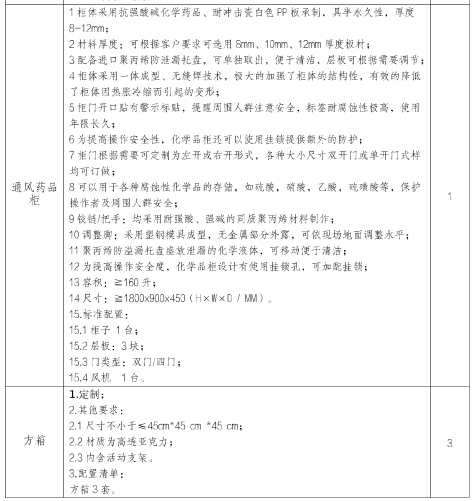
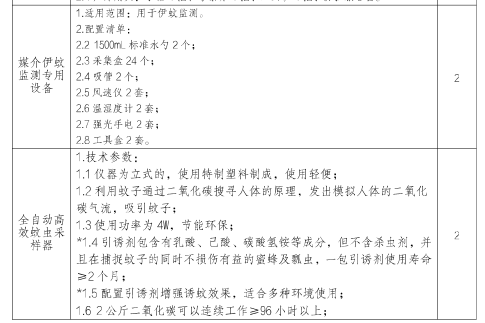
第三篇 谈判项目技术需求
















第四篇 谈判项目服务需求
一、交货时间、地点及验收方式
(一)交货时间
采购合同签订后30个日历日内交货。
(二)交货地点
交货地点:重庆市涪陵区疾病预防控制中心
(三)验收方式
1. 货物到达现场后,供应商应经采购人清点品名、规格、数量;检查外观,作出验收记录,双方签字确认。
2. 供应商应保证货物到达用户所在地完好无损,如有缺漏、损坏,由供应商负责调换、补齐或赔偿。
3. 供应商应提供完备的技术资料、装箱单和合格证等,并派遣专业技术人员进行现场安装调试。验收合格条件如下:
3.1 设备品种、规格、数量、技术参数以及商品品牌、生产厂家等与采购合同一致,性能指标达到规定的标准。
3.2 货物技术资料、装箱单、合格证等资料齐全。
3.3 在规定时间内完成交货并验收,并经采购人确认。
4. 供应商提供的货物未达到竞争性谈判规定要求,且对采购人造成损失的,由供应商承担一切责任,并赔偿所造成的损失。
5. 大型或者复杂的政府采购产品项目,采购人可邀请国家认可的质量检测机构参加验收工作。
6. 采购人需要厂家对成交供应商交付的产品(包括质量、技术参数等)进行确认的,厂家应予以配合,并出具书面意见。
7. 产品包装材料归采购人所有。
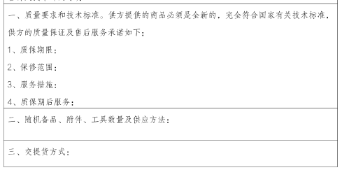
二、质量保证及售后服务
(一)产品质量保证期
1. 自验收之日起,提供1年的免费质保期(若供应商有更优惠的质保期,请在响应文件中明确应答)。
2. 采购货物属于国家规定“三包”范围的,其产品质量保证期不得低于“三包”规定。
3. 采购货物由产品生产厂家(指产品生产厂家或其负责销售、售后服务机构,以下同)负责标准售后服务,应当在响应文件中予以明确说明,并提供相关文件。
(二)售后服务内容
供应商和厂家在质量保证期内应当为采购人提供以下技术支持服务:
1. 质量保证期内服务要求
1.1 电话咨询
成交供应商和厂家应当为用户提供技术援助电话,解答用户在使用中遇到的问题,及时为用户提出解决问题的建议。
1.2 现场响应
用户遇到使用及技术问题,电话咨询不能解决的,成交供应商或厂家应在8小时内采取相应响应措施;无法在8小时内解决的,应在12小时内派出专业人员进行技术支持。
1.3 技术升级
在质保期内,如果成交供应商和厂家的产品技术升级,成交供应商应及时通知采购人,如采购人有相应要求,成交供应商和厂家应对采购人进行升级服务。
2. 质保期外服务要求
2.1 质量保证期过后,成交供应商和厂家应同样提供免费电话咨询服务,并应承诺提供产品上门维护服务。
2.2 质量保证期过后,采购人需要继续由原成交供应商和厂家提供售后服务的,成交供应商和厂家应以优惠价格提供售后服务。
(三)故障响应时间要求
供应商接到使用方产品出现问题的通知后立即作出响应,24小时内到达现场进行处理。
(四)维修配件
成交供应商或厂家应提供备品备件,保证用户应急所需。使用的维修零配件应为原厂配件,未经用户同意不得使用非原厂配件。
三、付款方式
1. 成交供应商按采购合同交货并安装调试完成,经验收合格后由采购人出具项目验收报告。
2. 成交供应商向采购人开具发票,并向采购人开户银行汇入合同总价5%的质量保证金;
3. 采购人提交采购合同、验收报告、发票复印件(加盖采购人财务章)、资金支付申请表等材料,向财政部门申请付款。
4. 财政部门对采购人提交的付款资料审核通过后,以转账方式向成交供应商支付合同全款。
5. 质保期满1年后,采购人无息退还质保金。
四、知识产权
采购人在中华人民共和国境内使用成交供应商提供的货物及服务时免受第三方提出的侵犯其专利权或其它知识产权的起诉。如果第三方提出侵权指控,成交供应商应承担由此而引起的一切法律责任和费用。
(注:若涉及软件开发等服务类项目知识产权的,知识产权归采购人所有)。
五、培训
成交供应商须提供对设备的操作培训,使相关使用人员能够正常操作相关设备。
六、其他
(一)供应商必须在响应文件中对以上条款和服务承诺明确列出,承诺内容必须达到本篇及竞争性谈判其他条款的要求。
(二)其他未尽事宜由供需双方在采购合同中详细约定。
第五篇 合同草案条款
1. 定义
1.1 甲方(需方)即采购人,是指通过竞争性谈判采购,接受合同货物及服务的各级国家机关、事业单位和团体组织。
1.2 乙方(供方)即成交供应商,是指成交后提供合同货物和服务的自然人、法人及其他组织。
1.3 合同是指由甲乙双方按照竞争性谈判文件和响应文件的实质性内容,通过协商一致达成的书面协议。
1.4 合同价格指以成交价格为依据,在供方全面履行合同义务后,需方(或财政部门)应支付给供方的金额。
1.5 技术资料是指合同货物及其相关的设计、制造、监造、检验、验收等文件(包括图纸、各种文字说明、标准)。
2. 货物内容
合同包括以下内容:货物名称、型号规格、技术参数、数量(单位)等内容。
3. 合同价格
3.1 合同价格即合同总价。
3.2 合同价格包括合同货物、技术资料、合同货物的税费、运杂费、保险费、包装费、装卸费及与货物有关的供方应纳的税费,所有税费由乙方负担。
3.3 合同货物单价为不变价。
4. 转包或分包
4.1 本合同范围的货物,应由乙方直接供应,不得转让他人供应;
4.2 非经甲方书面同意,乙方不得将本合同范围的货物全部或部分分包给他人供应;
4.3 如有转让和未经甲方同意的分包行为,甲方有权解除合同,没收履约保证金并追究乙方的违约责任。
5. 质量保证及售后服务
5.1 乙方应按竞争性谈判文件规定的货物性能、技术要求、质量标准向甲方提供未经使用的全新产品。
5.2 乙方提供的货物在质保期内因货物本身的质量问题发生故障,乙方应负责免费更换。对达不到技术要求者,根据实际情况,经双方协商,可按以下办法处理:
5.2.1 更换:由乙方承担所发生的全部费用。
5.2.2 贬值处理:由甲乙双方合议定价。
5.2.3 退货处理:乙方应退还甲方支付的合同款,同时应承担该货物的直接费用(运输、保险、检验、货款利息及银行手续费等)。
5.3 如在使用过程中发生质量问题,乙方应同本项目“第四篇 谈判项目服务需求”对质量保证及售后服务内容的约定。
5.4 在质保期内,乙方应对货物出现的质量及安全问题负责处理解决并承担一切费用。
6. 付款
6.1 本合同使用货币币制如未作特别说明均为人民币。
6.2 付款方式:银行转账、现金支票。
6.3 付款方法:同本项目“第四篇 谈判项目服务需求”中关于付款方式的约定。
7. 检查验收
7.1 供方应随货物提供合格证和质量证明文件,如是国外进口的货物还须提供入关证明。
7.2 货物验收
供方所交货物的各种质量指标不得低于供方提供样品的质量指标(无样品时按供方响应文件中所提供的“技术文件”执行),售后服务质量要求按照竞争性谈判文件和响应文件的内容执行。供方交货时,需方可根据需要随机抽取一部分货物送有关权威检测部门检测,如检测不合格,供方负责赔偿需方一切损失。
7.3 货物验收报告应由需方、供方经办人签字,并加盖双方公章,以此作为支付凭据。
8. 索赔
供方对货物与合同要求不符负有责任,并且需方已于规定交货内和质量保证期内提出索赔,供方应按需方同意的下述一种或多种方法解决索赔事宜。
8.1 供方同意需方拒收货物并把拒收货物的金额以合同规定的同类货币付给需方,供方负担发生的一切损失和费用,包括利息、运输和保险费、检验费、仓储和装卸费以及为保管和保护被拒绝货物所需要的其它必要费用。
8.2 根据货物的疵劣和受损程度以及需方遭受损失的金额,经双方同意降低货物价格。
9. 知识产权
9.1 甲方在中华人民共和国境内使用乙方提供的货物及服务时免受第三方提出的侵犯其专利权或其它知识产权的起诉。如果第三方提出侵权指控,乙方承担由此而引起的一切法律责任和费用。
9.2 若涉及软件开发等服务类项目知识产权的,知识产权归采购人所有
10. 合同争议的解决
10.1 当事人友好协商达成一致
10.2 在60天内当事人协商不能达成协议的,可提请采购人当地仲裁机构仲裁。
11. 违约责任
按《中华人民共和国合同法》、《中华人民共和国政府采购法》有关条款,或由供需双方约定。
12. 合同生效及其它
12.1 合同生效及其效力应符合《中华人民共和国合同法》有关规定。
12.2 合同应经当事人法定代表人或委托代理人签字,加盖双方合同专用章或公章。
12.3 合同所包括附件,是合同不可分割的一部分,具有同等法法律效力。
12.4 合同需提供担保的,按《中华人民共和国担保法》规定执行。
12.5 本合同条件未尽事宜依照《中华人民共和国合同法》,由供需双方共同协商确定。




第六篇 响应文件格式要求
一、经济部分
(一)竞争性报价函
(二)明细报价表
二、技术部分
(一)技术应答
(二)技术响应偏离表
三、服务部分
(一)服务要求响应情况:交货期、质量保证期、售后服务条款等。
(二)服务响应偏离表
(三)其它优惠承诺
四、资格条件及其他
(一)一般资格条件:
1. 法人营业执照副本复印件;
2. 税务登记证副本复印件;
3. 法定代表人身份证明书(格式)
4. 法定代表人授权委托书(格式)
5. 诚信声明(格式)
(二)特定资格条件证明材料复印件
(三)其他应提供的资料
1. 供应商及采购货物生产厂家基本情况表、小微企业声明函(非小微企业不提供)
2. 联合体共同联合协议(如果有)
3. 其他资料
3.1 囤缴保证金交纳凭证
3.2 其他与项目有关的资料
一、经济部分

(二)明细报价表

二、技术部分
(一)技术应答(格式自定)
(二)技术响应偏离表

注:
1. 本表即为对本项目“第三篇 谈判项目技术需求”中所列技术要求进行比较和响应;
2. 该表必须按照竞争性谈判要求逐条如实填写,根据响应情况在“差异说明”项填写正偏离或负偏离及原因,完全符合的填写“无差异”;
3. 该表可扩展,并逐页签字或盖章;
4. 可附相关技术支撑材料。(格式自定)
5. 若“响应情况”栏中仅填写“无偏离”或“有偏离”等内容而未作实质性参数描述,该供应商将失去成为成交供应商的资格,仅保留其合格供应商的身份。
三、服务部分
(一)服务要求响应情况:交货期、交货地点、服务条款等(格式自定)
(二)服务响应偏离表

1. 本表即为对本项目“第四篇 谈判项目服务需求”中所列服务要求进行比较和响应;
2. 该表必须按照竞争性谈判要求逐条如实填写,根据响应情况在“差异说明”项填写正偏离或负偏离及原因,完全符合的填写“无差异”;
3. 该表可扩展,并逐页签字或盖章;
(三)其它优惠承诺(格式自定)
资格条件及其他
(一)一般资格条件





(二)特定资格条件
提供证明材料复印件
(三)其他应提供的资料
1. 供应商及采购货物生产厂家基本情况表、小微企业声明函
1.1 供应商基本情况表(非小微企业不填写)



