
为规范医院陪护管理,改善住院患者就医体验,重庆大学附属涪陵医院拟通过竞争性比选确定一家专业陪护服务公司为住院患者提供陪护服务,特邀请符合相关经营资质、经营范围和守法诚信的公司前来报名投档。
一、项目内容

二、合作期限
试用期3个月,试用期满,医院调查临床医护人员和病人对陪护公司的满意度,得分大于或等于90分,才能签订正式合同。
三、投标人资格条件
(一)投标人具有有效的营业执照;
(二)具有独立承担民事责任的能力。
(三)具有良好的商业信誉和健全的财务会计制度;
(四)具有履行合同所必需的设备和专业技术能力;
(五)有依法缴纳税收和社会保障资金的良好记录;
(六)参加相关采购活动三年内,无重大违法记录;
(七)本项目不接受联合投标;
(八)法律、行政法规规定的其他条件。
四、服务项目需求及质量保障
(一)服务项目
1.住院患者陪护。根据重庆市卫健委、重庆市财政局等部门联合发布的《关于印发加强医疗护理员培训和规范管理工作实施方案的通知(渝卫发〔2021〕11号),由成交投标人按照其经营范围和住院患者及其家属不同层次的住院陪护需求,与患方商议生活陪护服务内容、范围等事项,并自行接受患方委托,为患者提供规范的、有偿的生活陪护服务。
2.母婴照护服务。根据孕产妇及其家属需求和意愿为孕产妇及新生儿提供住院期间母婴生活照护的有偿服务。
★ 3.其它无偿服务。包括但不限于:(1)病区床单元更换,床铺整理。(2)免费承担无主病人照护工作。(3)为病区所有住院病人送开水。(4)协助科室运送部分物资和标本。(5)协助科室布类物资清点及交接保管工作,如工作服、病号服、床单被套等。(6)其它护理支持协助工作。
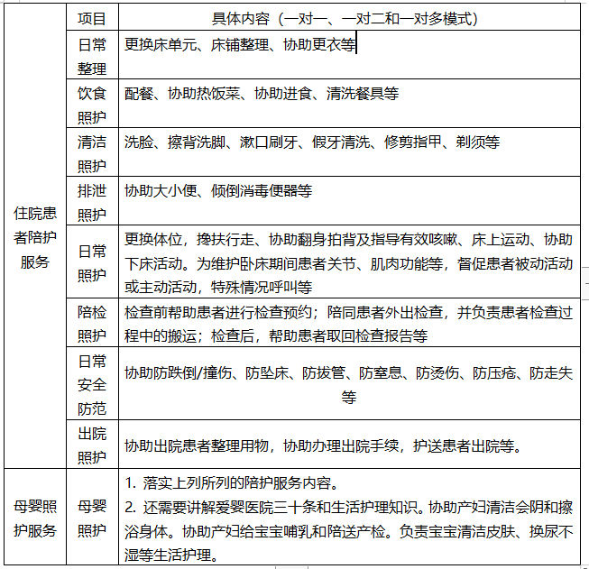
(二)陪护服务主要内容(包括但不限于表中所列)

(三)服务人员要求
★1.管理人员不少于6人,其中:(1)项目负责人(项目经理)1人、管理人员不少于1人,要求大专及以上学历,具有三级甲等综合性医院陪护服务管理经验;(2)入住科室组长不少于4人,要求具有三级甲等综合性医院陪护服务管理经验。(以上人员须提供医院等级证明复印件、服务单位合同和服务单位开具的履历证明,并加盖鲜章)。
★2.陪护人员至少25人:原则上年龄不超过55岁,无不良记录及犯罪史。健康证、资格证、身份证三证齐全。
(四)服务质量保障
★1.为保障项目的服务质量以及服务方的服务能力和规范性,投标人须具有有效的GB/T19001/ ISO9001质量管理体系等认证证书;具有有效的GB/T45001/ ISO:45001职业健康安全管理体系认证证书,具有有效的GB/T24001/ ISO:14001环境管理体系认证证书(证书信息可在国家认证认可监督管理委员会官方网站(www.cnca.gov.cn)查询。
★2.投标人被卫生行政部门授予医疗护理员实训基地资质。(须提供相关证明复印件或网上公示截图和查询网址)。
★3.投标人完成过三级甲等综合性医院类似项目(提供医院等级证明复印件、服务单位合同和业绩证明材料复印件,并加盖公章)。
4.陪护服务公司必须保证24小时有管理人员,遇突发状况能在10分钟之内到达,及时对突发事件进行协调解决。
五、投标人提供的文件资料要求说明
(一)技术资料
1.项目组织实施方案
(1)管理组织架构
①服务组织架构、岗位设置
②项目管理人员配置情况
③岗位人员配备、岗位职责
④员工的管理、培训、考评机制及规章制度
(2)管理服务方案(针对重庆大学附属涪陵医院)
①重庆大学附属涪陵医院陪护现状分析以及重庆大学附属涪陵医院陪护管理服务方案;
②内部管理服务制度、质量考核、档案管理方案;
③突发事件应急处置方案,包括但不限于防火、突发停电、疫情爆发等内容;
④合理化建议及个性化服务方案。
⑤社会陪护(即散陪护)管理方案。
2.投标人从事医院陪护管理项目从业基本情况资料及证明
★(1)投标人正在履约或已经履约完毕的三级甲等综合性医院同类项目证明材料(提供医院等级证明复印件、服务单位合同和服务单位业绩证明材料,并加盖鲜章);
★(2)投标人拟派管理人员(包括科室组长)至少6人的履职证明材料(提供医院等级证明复印件、服务合同和服务单位开具的履历证明,并加盖鲜章);
★(3)社保证明:提供以下人员2023年1月以来投标人为其缴纳的三个月的社保交纳证明材料复印件及人员名单。
①拟派项目经理(1人)
②拟派项目主管(至少1人)
③拟派陪护人员(至少5人)
(4)投标人从事陪护服务方面受过何种表彰,投标文件中提供区县级及以上的证书及证明材料,没有的可不提供。
(二)装订要求
1.投标文件装订成册,第一页为封面,包括投标项目名称及编号、投标公司名称、联系方式(手机电话、邮箱)等,第二页为目录,请依据文件材料的装订顺序制作目录,每页有与目录相对应的页码。
2.投标文件正本须打印并由竞标单位盖章和法定代表或授权人签字(或盖章)有效;副本可由正本复印制作。要求正本1份,副本3份,注明“正本”或“副本”字样,副本和正本有出入,以正本为准。
3.投标文件要求文件袋密封,封口处加盖骑缝章,并在文件袋外明确投标项目名称、项目编号、联系人、联系手机等信息。
(三)其它要求
1.提供的复印件资料,要求原件备查;
2.投标文件资料不予退还。
★六、报价要求
本次报价为人民币报价,投标人报价必须按照如下所列陪护服务项目逐一进行报价(不得另设项目),且不能有区间报价。投标人如有降价,每个服务项目单价的降价比例必须保持一致。
(一)陪护服务价格要求
1.一对一陪护:≤200元/人/天;
2.一对二陪护:≤180元/人/天;
3.一对多陪护(患者数不超过3人):≤130元/人/天;一对多陪护(患者数不超过5人):≤95元/人/天;一对多陪护(患者数不超过8人):≤45元/人/天;
4.母婴照护:自然分娩≤450元/周期,剖宫分娩≤600元/周期。(周期指本次入院到出院全程服务。多胞胎可增加服务费50%。新生儿转儿科,应酌情减免。)。
(二)投标人陪护服务实际报价模版(单位:元)

七、无效投标条款
(一)投标人的实质性响应条款(★号条款)未完全满足;
(二)投标人未按所列服务项目进行报价;
(三)投标人未按同等百分比率降低每个服务项目进行报价;
(四)投标文件未按招标文件要求签署、盖章的;
(五)不具备招标文件中规定的资格要求的;
(六)报价超过招标文件中规定最高限价的;
(七)投标人串通投标的;
(八)投标人组成联合体投标的;
(九)法律、法规和招标文件规定的其他无效情形。
八、废标条款
(一)符合专业条件的投标人或者对招标文件作实质响应的投标人不足三家的;
(二)出现影响采购公正的违法、违规行为的;
(三)因重大变故,采购任务取消的。
九、陪护费用支付方式
(一)陪护费用为日常有需求患者自行向中标单位购买,中标单位根据提供相应服务,收取费用,自负盈亏,期间所发生的一切纠纷自行负责。一对一陪护、一对二陪护及一对多等项目的陪护费不得高于中标单位对应服务报价。
(二)用水、用电量与收取陪伴服务费及陪护人员数量相关联,中标单位在院区内用水、用电等费用,按其所收取陪护服务费的7%按月向采购人交纳。
十、资格审查及符合性审查
(一)资格审查
依据政府采购相关法律法规规定,由采购人对投标文件中的资格证明文件进行审查。资格审查资料表如下:

注:①根据《中华人民共和国政府采购法实施条例》第十九条“参加政府采购活动近三年内,无重大违法记录”中“重大违法记录”,是指投标人因违法经营受到刑事处罚或者责令停产停业、吊销许可证或者执照、较大数额罚款等行政处罚。行政处罚中“较大数额”的认定标准,按照《财政部关于<中华人民共和国政府采购法实施条例>第十九条第一款“较大数额罚款”具体适用问题的意见》(财库〔2022〕3号)执行。投标人可于投标截止日期前通过信用中国网站(www.creditchina.gov.cn)、中国政府采购网(www.ccgp.gov.cn)等渠道查询信用记录。
②资格性审查中要求资质证书原件备查的,评标小组要求查验原件而未提供的,视为无效投标。
(二)符合性审查
评标小组应当对符合资格的投标人的投标文件进行符合性审查,以确定其是否满足招标文件的实质性要求。符合性审查资料表如下:

注:若未通过资格审查及符合性审查的投标文件,不进入评审环节。
十一、评标办法
满足竞采公告全部实质性响应条件(★号条款),经评审的最低投标价法。即陪护服务项目单价总和报价最低的投标人为中标候选人。后面依次排序,如有放弃,顺序替补。若遇“报价总计”相同,则由评审小组投票决定中标候选人。
十二、投标文件格式:详见附件2。
十三、报名时间
2023年9月5日至2023年9月7日北京时间17点30分截止。
十四、报名地点及方式
在规定的报名时间内,采用现场报名或网上报名。
现场报名地点:重庆大学附属涪陵医院3号综合楼112办公室。
网上报名邮箱:2396931135@qq.com。
现场报名提交资料:
(一)公司营业执照;
(二)报名人的身份证复印件;
(三)非法人现场报名,需提供授权委托书;网上报名投标需(报名表见附件1)将所列资料(加盖公章)扫描后发送至2396931135@qq.com(邮件标题请备注报名单位全称),未在规定时间内报名,响应文件恕不接收。
十五、评标时间
(一)现场递交文件时间:2023年9月11日北京时间14:00-14:30;
(二)开标时间:2023年9月11日北京时间14:30时。
十六、联系人及联系电话
联系人:陈老师、庞老师,联系电话:72201032、72223163。
十七、监督电话
023-72252343
重庆大学附属涪陵医院
2023年9月6日