部  门
街  镇
  • 索引号
  • 115001020086709147/2025-00320
  • 主题分类
  • 城乡建设、环境保护
  • 体裁分类
  • 公告公示
  • 发布机构
  • 涪陵区生态环境局
  • 成文日期
  • 2025-12-11
  • 标题
  • 涪陵区生态环境局审查重庆福临石英砂有限公司、重庆市九睦新材料有限公司、重庆大朗冶金新材料有限公司环评信息公示20251211
  • 发文字号
  • 有 效 性

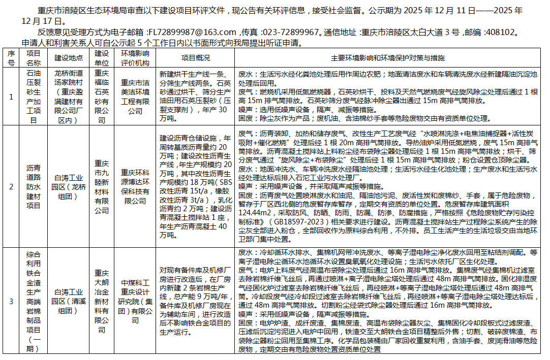
涪陵区生态环境局审查重庆福临石英砂有限公司、重庆市九睦新材料有限公司、重庆大朗冶金新材料有限公司环评信息公示20251211
字 号:


分享文章到: