重庆市涪陵区人民政府行政规范性文件
重庆市涪陵区人民政府
关于印发重庆市涪陵区集体土地征收
补偿安置实施办法的通知
涪陵府发〔2021〕27号
涪陵新城区管委会,各乡镇人民政府、街道办事处,区政府各部门,有关单位:
《重庆市涪陵区集体土地征收补偿安置实施办法》已经区政府第126次常务会议审议通过,现印发给你们,请认真遵照执行。
(此件公开发布)
重庆市涪陵区集体土地征收
补偿安置实施办法
第一章 总 则
第一条 为了规范本区农民集体所有的土地(以下简称集体土地)征收的补偿安置工作,保障被征收土地的所有权人、使用权人的合法权益,根据《重庆市集体土地征收补偿安置办法》(重庆市人民政府令第344号)和《重庆市人民政府关于公布征地补偿安置标准有关事项的通知》(渝府发〔2021〕14号),结合本区实际,制定本实施办法。
第二条 本区行政区域内集体土地征收的补偿、人员安置和住房安置,适用本实施办法。
第三条 区人民政府负责本行政区域内集体土地征收补偿安置的组织实施工作。
区征地事务中心承担本行政区域内集体土地征收补偿安置具体实施的事务性工作。
区规划自然资源局负责对集体土地征收补偿安置具体实施的事务性工作进行管理和监督。
区人力社保局负责征地人员安置对象的基本养老保险和促进就业工作。
区公安局负责被征地农村集体经济组织所在地居民户口信息提供和审核工作。
区农业农村委负责征地涉及的农村土地承包经营及承包经营合同管理,农村集体资产管理的指导、协调和监督及农村宅基地管理工作。
区财政、住房城乡建设、民政、林业、水利等部门,按照各自职责做好集体土地征收补偿安置的相关工作。
乡镇人民政府(街道办事处)按照规定和区人民政府的要求,做好辖区内集体土地征收补偿安置的相关工作。
第二章 征地补偿
第四条 征收集体土地应当依法及时足额支付土地补偿费、安置补助费以及农村房屋、其他地上附着物和青苗等的补偿费用。
第五条 征收农用地、建设用地和未利用地的土地补偿费和安置补助费,不分地类,按照市人民政府制定公布的区片综合地价标准乘以被征收土地面积计算。
区片综合地价中,土地补偿费占30%,安置补助费占70%,区片综合地价标准按照附件1执行。
第六条 被征收土地的土地补偿费,按照区片综合地价标准的30%乘以农村集体经济组织被征收土地面积计算。
土地补偿费由区征地事务中心支付给被征地农村集体经济组织。其中,被征收土地为家庭承包土地的,土地补偿费的80%由农村集体经济组织按照被征收土地面积发放给承包经营户,土地补偿费的20%由农村集体经济组织依法管理和使用;被征收土地为未发包土地或者其他方式承包土地的,土地补偿费由农村集体经济组织依法管理和使用。
第七条 被征收土地的安置补助费,按照区片综合地价标准的70%乘以农村集体经济组织被征收土地面积计算。
安置补助费由区征地事务中心按照36000元/人的发放标准支付给人员安置对象。前款计算的安置补助费支付后有结余的,结余部分交由农村集体经济组织依法管理和使用;不足的,由区人民政府安排资金予以补足。
第八条 农村房屋以不动产权属证书记载的合法建筑面积为准,按照重置价格标准补偿(见附件2)。
未取得不动产权属证书或证载面积与实测面积不一致的房屋,其合法性及合法建筑面积,由区人民政府组织规划自然资源、农业农村等有关部门及乡镇人民政府(街道办事处)认定。
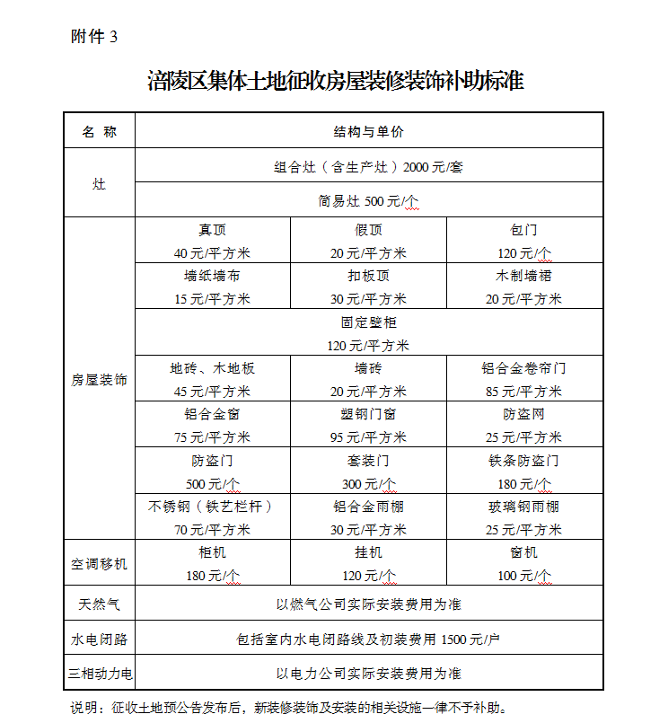
第九条 被搬迁房屋的装修装饰按照附件3规定的标准予以补助。
第十条 本实施办法所称其他地上附着物,是指除房屋外的建筑物、构筑物以及林木和其他经济作物等;青苗,是指土地上生长的农作物。
其他地上附着物和青苗实行综合定额补偿,以被征收土地面积扣除林地后的面积为准,每亩定额补偿14000元(含青苗补偿2400元)。
林地范围内的林木及附着物的补偿标准,按照国家和本市征收林地的有关规定执行,补偿标准低于综合定额标准的,按照综合定额标准进行补偿。
区征地事务中心依法委托被征地农村集体经济组织,确定具体分配的方案,及时将补偿费支付给其他地上附着物和青苗的所有权人。
第十一条 有下列情形之一的,不予补偿:
(一)违法建(构)筑物;
(二)已拆除的房屋、房屋已垮塌的部分;
(三)区人民政府发布征收土地预公告后栽种的青苗及花草、树木等附着物;
(四)其他不当增加补偿费用的情形。
第十二条 征收土地预公告发布之日,持有合法证照且从事生产经营活动的,应当综合考虑生产经营年限、规模、类别、搬迁损失、搬迁难易度等因素,对生产经营者一次性给予搬迁补助费。
(一)生产性设备搬迁后不丧失或部分丧失使用价值的,按照所搬迁设备净值的20%支付搬迁补助费;搬迁后完全丧失使用价值的,按照设备净值支付搬迁补助费。
(二)用于生产经营的房屋,按建筑面积计算,搬迁补助费标准为500元/平方米。
(三)经批准的花卉园及苗圃,由乡镇人民政府(街道办事处)会同规划自然资源、农业农村、林业等部门依法予以认定,搬迁补助费标准最高不超过15000元/亩。
为生产经营安装的水、电、气、管网等设施按实际安装费用补偿,无法提供实际安装发票的,按搬迁时相应行业主管部门的安装价格补偿。
第三章 人员安置
第十三条 本实施办法所称人员安置对象应当从征收土地预公告之日计入被征地农村集体经济组织总人口的人员中产生。
下列人员计入被征地农村集体经济组织总人口:
(一)户口登记在被征地农村集体经济组织所在地,且取得该农村集体经济组织土地承包经营权的人员;
(二)因出生、政策性移民将户口登记在被征地农村集体经济组织所在地,且依法享有该农村集体经济组织土地承包经营权的人员;
(三)因合法收养、合法婚姻将户口从其他农村集体经济组织迁入并长期在被征地农村集体经济组织生产生活,且依法享有被征地农村集体经济组织土地承包经营权的人员;
(四)依法享有被征地农村集体经济组织土地承包经营权的在校大中专学生、现役军士和义务兵、儿童福利机构孤儿、服刑人员;
(五)按照本市统筹城乡户籍制度改革有关规定保留征地补偿安置权利的人员;
(六)因其他原因,户口从被征地农村集体经济组织所在地迁出进城落户,但长期在被征地农村集体经济组织生产生活,且取得该农村集体经济组织土地承包经营权的人员。
前款所称“长期”,是指区人民政府发布征收土地预公告之日,在被征地农村集体经济组织连续生产生活1年以上,其中,离婚后再婚配偶及随迁子女在被征地农村集体经济组织连续生产生活3年以上。
第十四条 符合本实施办法第十三条规定但有下列情形之一的人员,不计入被征地农村集体经济组织总人口:
(一)征地前已实行征地人员安置的人员;
(二)国家机关、人民团体、事业单位等在编在职和退休人员。
第十五条 农村集体经济组织的土地被全部征收的,按照本实施办法计入被征地农村集体经济组织总人口的人员全部为人员安置对象。
农村集体经济组织的土地被部分征收的,人员安置对象的人数按照被征收土地面积除以被征地农村集体经济组织人均土地面积计算。其中,被征收土地中耕地占比超过农村集体经济组织耕地占比的,人员安置对象人数为按照本款前述方法计算的人数乘以被征收土地中耕地占比再除以农村集体经济组织耕地占比。
前款所称人均土地面积为集体土地所有权证登记的土地总面积(不含已被征收的面积)除以按照本实施办法计入被征地农村集体经济组织总人口数。前款所称农村集体经济组织耕地占比为集体土地所有权证登记的耕地面积(不含已被征收的面积)占土地总面积(不含已被征收的面积)的比例。
第十六条 具体的人员安置对象由被征地农村集体经济组织按照农户被征地多少和剩余耕地情况在农村集体经济组织总人口中确定。经农村集体经济组织公示7日无异议后,报乡镇人民政府(街道办事处)初审,区征地事务中心会同区规划自然资源、人力社保、公安、农业农村等部门复核,区人民政府核准。
第十七条 区人民政府应当将符合条件的人员安置对象纳入相应的养老等社会保障体系,并安排人员安置对象的社会保障费用,主要用于人员安置对象的养老保险等社会保险缴费补贴。
人员安置对象的基本养老保险缴费补贴办法及标准,按照市人民政府有关规定执行。
第十八条 区人力社保部门应当将劳动力年龄段内有劳动能力、有就业需求的人员安置对象纳入公共就业服务范围,组织开展就业创业服务活动,促进其就业创业。
第四章 住房安置
第十九条 农村集体经济组织的土地被全部征收的,按照本实施办法计入被征地农村集体经济组织总人口且享有被征地农村
集体经济组织宅基地权利的人员全部为住房安置对象。
农村集体经济组织的土地被部分征收的,在征收土地预公告之日,持有征地范围内被搬迁住房的不动产权属证书,且按照本实施办法计入被征地农村集体经济组织总人口的人员为住房安置对象。
征地前已实行征地人员安置但住房未被搬迁的人员,在其住房搬迁时纳入住房安置对象范围。
第二十条 符合本实施办法第十九条规定但有下列情形之一的人员,不属于住房安置对象:
(一)本实施办法施行前已实行征地住房安置的人员;
(二)已享受福利分房、划拨国有土地上自建房以及由单位修建并销售给职工的经济适用房等政策性实物住房的人员。
第二十一条 住房安置可以采取农村宅基地自建安置、安置房安置或者货币安置等方式。住房安置对象应当以户为单位统一选择一种安置方式,一处宅基地上的住房计为一户,即以不动产登记或者合法建房手续批准的房屋作为计户依据。
选择农村宅基地自建安置的,应当符合乡(镇)土地利用总体规划、村庄规划,以及国家和本市关于宅基地建房的有关规定。
住房安置对象采取安置房安置或者货币安置后,该户家庭成员不得再申请农村宅基地新建住房。
第二十二条 农村宅基地自建安置的,应当按照房屋重置价格标准的50%给予自建住房补助。
第二十三条 安置房安置或者货币安置的,住房安置对象的住房安置建筑面积标准为每人30平方米。
第二十四条 住房安置对象夫妻双方均无子女的,实行安置房安置或者货币安置时,可以申请增加15平方米建筑面积的住房。
住房安置对象的配偶或者未成年子女,不属于被征地农村集体经济组织总人口范围,但同时符合下列条件的,实行安置房安置或者货币安置时,可以申请15平方米建筑面积的住房,与住房安置对象合并安置:
(一)长期居住在被征地范围内;
(二)征地前未实行征地住房安置;
(三)住房安置对象及其配偶、未成年子女均无商品房、农村住房,也未享受过福利房、经济适用房、安置房等住房;
(四)不享有其他农村集体经济组织宅基地权利。
前款所称“长期”,是指区人民政府发布征收土地预公告之日,在被征地农村集体经济组织连续居住1年以上,其中,离婚后再婚配偶及随迁子女在被征地农村集体经济组织连续居住3年以上。
第二十五条 安置房安置的,应安置建筑面积的部分,按照砖混结构房屋的重置价格标准购买。
因户型设计等原因,以户为单位,安置房超过应安置建筑面积不满5平方米的部分,按照安置房建安造价的50%购买;超过应安置建筑面积5平方米以上不满10平方米的部分,按照安置房建安造价购买;超过应安置建筑面积10平方米以上的部分,按照住房货币安置价格标准购买。安置房建安造价由区住房城乡建委会同区规划自然资源局核定并予公布。
因户型设计、住房安置对象意愿等原因,购买安置房未达到应安置建筑面积的,不足部分按照住房货币安置价格标准支付给住房安置对象。
第二十六条 安置房应当在国有土地上建设。
安置房建设单位应当安排安置房的建设资金、首期物业专项维修资金以及居民用电、自来水、天然气、有线电视的安装费用。
第二十七条 住房货币安置的,货币安置款额等于住房货币安置价格标准乘以应安置建筑面积,住房货币安置价格标准为:
江南组团城镇规划建设用地所涉及的村(社区)为6300元/平方米;
马鞍街道、李渡街道、江东街道、江北街道、龙桥街道、义和镇城镇规划建设用地所涉及的村(社区)为4800元/平方米;
武陵山旅游区控规范围所涉及的村(社区)为4600元/平方米;
白涛街道、新妙镇、南沱镇、清溪镇、蔺市镇、石沱镇城镇规划建设用地所涉及的村(社区)为2900元/平方米;
上述区域以外的村(社区)为2600元/平方米。
第二十八条 住房安置对象合法拥有两处以上(含两处)农村住房的,只在其享有宅基地权利的住房被搬迁时安置1次住房,不得重复安置住房。
第二十九条 符合下列情形之一的,其被搬迁房屋按重置价格标准的50%予以补助:
(一)被搬迁住房所有权人均不属于住房安置对象的;
(二)被搬迁住房属于住房安置对象合法拥有两处以上(含两处)农村住房,且按本实施办法第二十八条规定不予住房安置的;
(三)乡镇企业、乡镇村公共设施、公益事业用房等登记为非住宅的房屋。
第三十条 征地搬迁农村住房,应当支付搬迁费,用于被搬迁户搬家及生产生活设施迁移。搬迁费按户分两次计发,3人以下(含3人)的每户1500元/次,4人的每户2000元/次,5人以上(含5人)的每户2500元/次。
农村宅基地自建安置的,按照符合宅基地申请条件的人员每人每月250元计算,一次性支付18个月的临时安置费。
安置房安置的,按照应安置建筑面积每平方米每月10元计算,支付自搬迁之月起至安置房交付后6个月止期间的临时安置费。
住房货币安置的,按照应安置建筑面积每平方米每月10元计算,一次性支付12个月的临时安置费。
第三十一条 选择住房货币安置的,每个住房安置对象奖励10000元;每个可以申请增加15平方米建筑面积的奖励5000元。
第五章 附 则
第三十二条 本实施办法自2021年7月1日起施行。《重庆市涪陵区人民政府关于调整征地拆迁补偿安置政策有关事项的通知》(涪府发﹝2008﹞138号)、《重庆市涪陵区人民政府关于进一步调整征地补偿安置标准有关事项的通知》(涪陵府发〔2013〕95号)、《重庆市涪陵区人民政府关于涪陵区集体土地征收补偿安置标准调整后有关问题的通知》(涪陵府发〔2014〕9号)、《重庆市涪陵区人民政府关于调整征地住房货币安置价格的通知》(涪陵府发〔2016〕26号)同时废止。
本实施办法施行前已经确定征地补偿安置方案的项目,按照原政策执行。


