
涪陵新城区管委会,各工业园区管委会,各乡镇人民政府、街道办事处,区级有关部门,中渝驻涪各单位,有关企事业单位:
为贯彻落实《重庆市新型智慧城市建设方案(2019-2022年)》和《重庆市全面推行“云长制”实施方案》等文件精神,根据2021年市政府工作报告的工作要求,今年我市将进一步深化拓展“住业游乐购”全场景集,加快打造智慧城市典型应用场景,现将启动智慧城市应用场景项目征集工作。为此,现将重庆市大数据应用发展管理局《关于开展智慧城市应用场景项目库项目征集工作的通知》(渝大数据发〔2021〕9号)转发给你们,请各单位高度重视,组织相关企事业单位积极申报,并做好项目推荐工作。
各申报单位于2021年4月5日前将项目材料(项目情况表和汇总表的word档)发送至区大数据发展局综合科邮箱DSJ8011@163.com。对于基本符合入库要求,但目前仍在建,预计将在2021年内建成投用的项目也可一并报送。同时,后续如有新增项目,可持续报送。
联系人:熊文倩;电话:023-72288011。
附件:《关于开展智慧城市应用场景项目库项目征集工作的通知》
重庆市涪陵区大数据应用发展管理局
2021年3月24日
(此件公开发布)
重庆市大数据应用发展管理局
关于开展智慧城市应用场景项目库
项目征集工作的通知
各区县(自治县)大数据主管部门、各开发区大数据主管部门、有关单位:
根据2021年市政府工作报告的工作要求,今年我市将进一步深化拓展“住业游乐购”全场景集,加快打造智慧城市典型应用场景。为此,现将启动智慧城市应用场景项目征集工作。有关事项通知如下:
一、总体要求
(一)掌握情况。通过开展征集工作,全面掌握各区县智慧城市应用场景建设情况,为保质保量完成年度“云长制”考核目标打好基础。
(二)滚动入库。建立智慧城市应用场景项目库,在已征集项目的基础上,按照入库标准将征集项目优选入库。
(三)持续推动。拟将汇聚市区(县)两级要素资源,推动应用场景项目的深化和推广。
二、征集要求
(一)征集范围
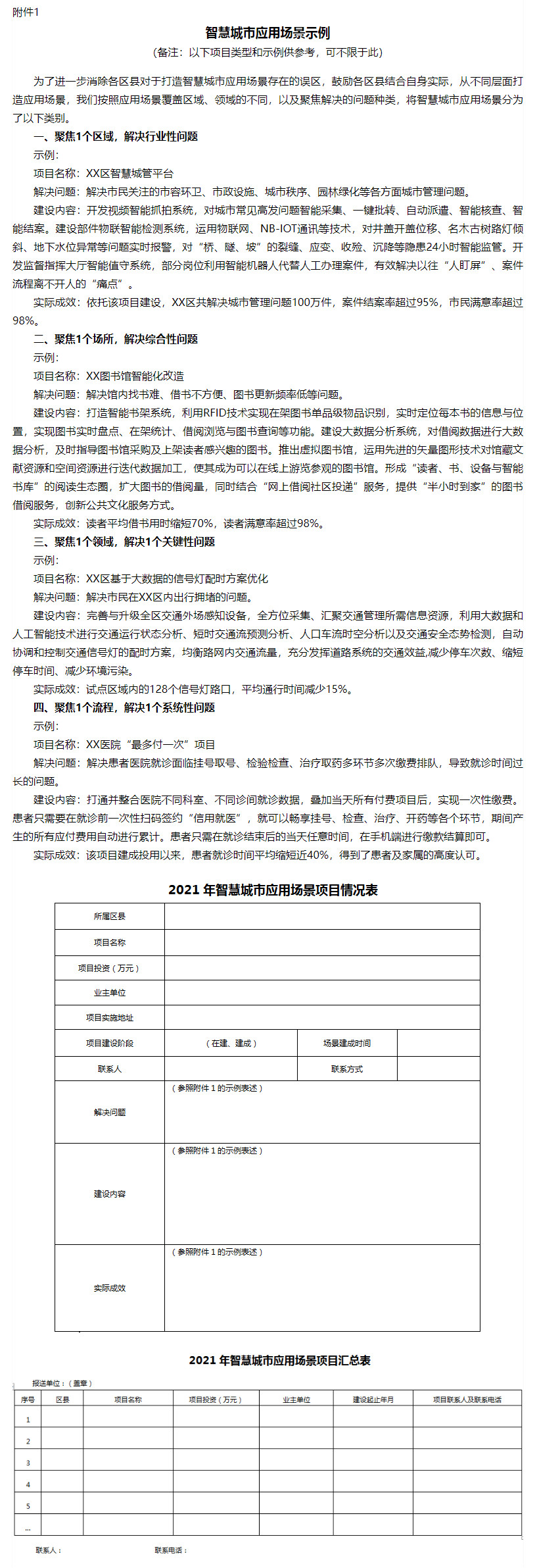
智慧城市应用场景项目是指各区县政府部门或企事业单位围绕“住、业、游、乐、购”等领域,坚持需求导向、问题导向、效果导向,立足于提升区域“宜居宜业宜乐宜游宜商”水平和城市治理效能,充分运用大数据、人工智能、物联网等新一代信息技术打造的信息化项目。具体可参考相关示范案例(见附件1)。
(二)入库标准
1. 项目属于智慧城市应用场景范畴。
2. 项目建设地点位于本行政区域内。
3. 项目建设已全部完成。
4. 项目建设成效突出并可量化,市民有获得感、体验感。
5. 项目应具备成果展示的实地场景。
三、工作要求
(一)加大项目推动和摸查力度
请各区县大数据主管部门高度重视,一方面要努力推动本区域相关部门和单位打造特色化的智慧城市应用场景项目,另一方面要积极做好摸底调研工作,全面掌握本区域内智慧城市应用场景项目的建设情况。
(二)梳理填报项目情况表
请各区县大数据主管部门及时梳理并汇总本区域内智慧城市应用场景建设情况,重点围绕场景解决的问题、建设内容、实际成效等方面内容,按单个项目填报《2021年智慧城市应用场景项目情况表》(见附件2)并汇总填报《2021年智慧城市应用场景项目汇总表》(见附件3)。
(三)及时报送申报材料
请各区县大数据主管部门于2021年4月8日前将项目材料(项目情况表、汇总表的电子件以及加盖鲜章的汇总表扫描件)报送市大数据发展局应用推广处。对于基本符合入库要求,但目前仍在建,预计将在2021年内建成投用的项目也可一并报送。同时,后续如有新增项目,可持续报送。
附件:
1. 智慧城市应用场景示例
2. 2021年智慧城市应用场景项目情况表
3. 2021年智慧城市应用场景项目汇总表
重庆市大数据应用发展管理局
2021年3月18日
(联系人:丁鸽;联系电话:023-67765318;邮箱:dsjfzjyyc@163.com)
